Instance Verification Kit (IVK)
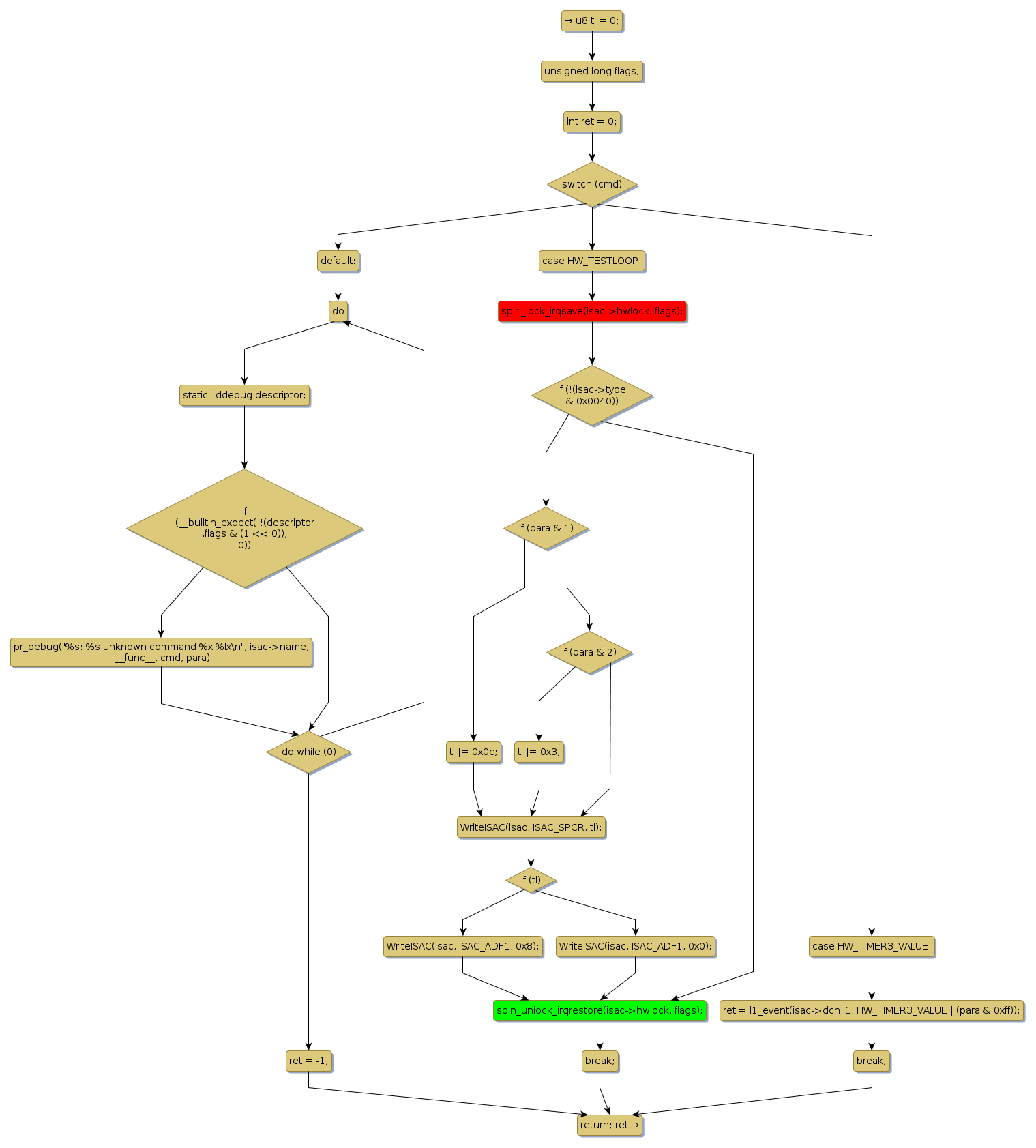
spin lock @ [15771+39+/linux-3.19-rc1/drivers/isdn/hardware/mISDN/mISDNipac.c]
Instance Signature: hwlock
|
The Matching Pair Graph:
|
|
Function Name
|
Control Flow Graph (CFG)
|
Events Flow Graph (EFG)
|
Source Correspondence
|
|
isac_ctrl
|
|
|
[15622+9+/linux-3.19-rc1/drivers/isdn/hardware/mISDN/mISDNipac.c]
|